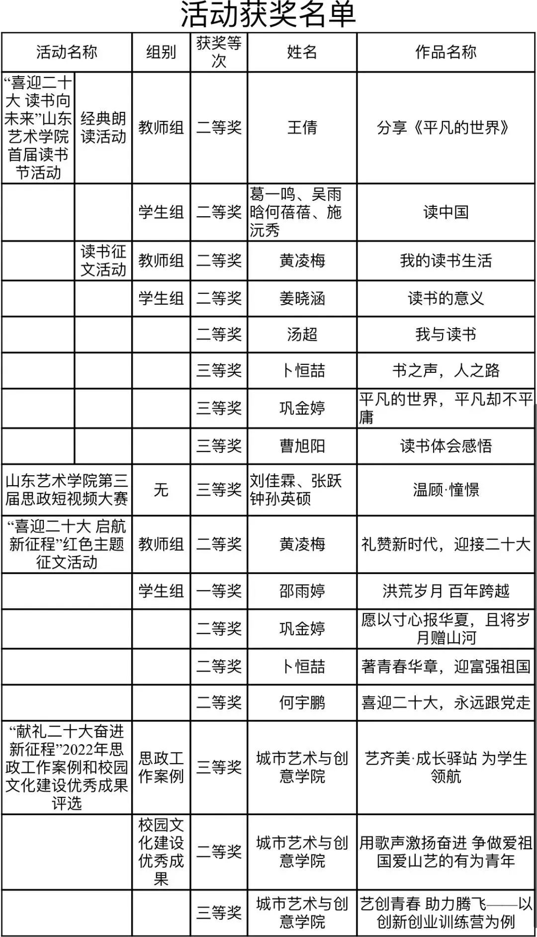
2022年,围绕深入学习宣传贯彻党的二十大精神,扎实推动党史学习教育常态化长效化,城市艺术与创意学院坚持立德树人,强化思想引领,组织引导学生参与“喜迎二十大 读书向未来”山东艺术学院首届读书节活动、山东艺术学院第三届思政短视频大赛、“喜迎二十大 启航新征程”红色主题征文等活动。充分展现了我院师生昂扬向上、团结奋进、积极进取的良好精神面貌,活动收到了良好效果。现对在上述活动中获奖的师生予以通报表彰。
希望受到表彰的个人珍惜荣誉,再接再厉,创作出更多优秀作品,争取更大成绩。希望全院广大师生以受到表彰的个人为榜样,团结协作,锐意进取,扎实工作,为加快建设现代化高水平艺术大学作出新的更大贡献。
