学院首页
学院概况
学院简介
学院领导
师资队伍
文物保护与修复系
文化创意设计系
音乐美育系
研究生导师风采
教学管理
通知公告
规章制度
艺术实践
作品在线
演出活动
党团工作
党建工作
团总支
学生工作
招生就业
招生信息
就业信息
研究生导师风采
文物保护与修复系
文化创意设计系
音乐美育系
招生就业
招生信息
就业信息
电话:0531-86522068
0531-86522070
0531-86522065
zhiyexueyuan@126.com
招生信息
当前位置:
网站首页
>>
招生就业
>>
招生信息
>> 正文
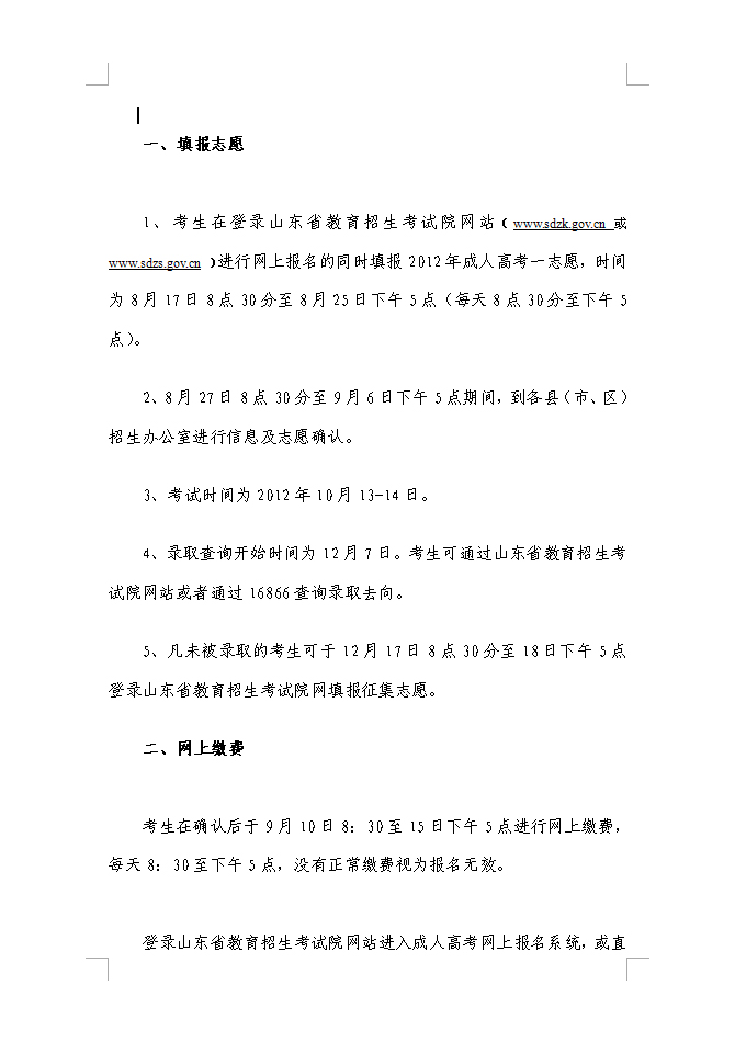
2012年成人高考报名及考试相关通知
发布时间:2012-08-04
浏览次数:次
上一条:
山艺书画高级研修班招生简章
下一条:
2012年成人招生简章
友情链接
山艺部门站点
山艺院系站点
音乐学院
党委办公室、院长办公室
组织部、党校
美术学院
戏剧影视学院
音乐教育学院
设计学院
学生处、学工部、武装部
纪委、监察处
艺术管理学院
舞蹈学院
戏曲学院
传媒学院
国际艺术交流学院
离退休工作处
公共课教学部
艺术实践与创作处